依据《国务院办公厅关于促进通用航空业发展的指导意见》(国办发〔2016〕38号)、《国家发展改革委民航局关于促进通用机场有序发展的意见》(发改基础〔2018〕164号)、《河南省国民经济和社会发展第十四个五年规划和二○三五年远景目标纲要》等精神,在《河南省通用航空发展规划(2014—2020)》基础上,制定本规划,规划目标年至2035年。
1.通用机场建设稳步推进。“十三五”末,全省共有通用机场6个,其中郑州上街机场获颁A1类使用许可证,安阳殷都(航校)、周口西华、新乡唐庄、郑州中牟、安阳永和等机场完成B类备案,安阳林州、郑州登封、洛阳龙门(万安)、驻马店平舆、商丘民权等机场加快建设,一批通用机场项目前期工作有序开展。
2.通航服务能力稳步提升。“十三五”末,全省共有通用航空运营企业22家、非经营性单位1家,在册航空器75架(其中固定翼飞机29架、直升机40架、超轻型及其他航空器6架),飞行员和机务、航务、空管等专业人员约130人,年通用航空飞行总量达到7万小时,以飞行培训和农林作业为主,以空中游览、航空运动、航拍测绘、应急救援等为辅,多样化通用航空作业蓬勃发展的局面初步形成。
3.支撑带动效应逐步显现。郑州、安阳分别依托上街、殷都通用机场获批建设国家通用航空产业综合示范区,郑州上街航展、安阳航空运动文化旅游节影响力不断增强。安阳入选首批民用无人驾驶航空试验基地,洛阳依托万安山飞行营地入选首批航空飞行营地示范工程。全省通用航空产业链条加速延伸,以通航运营为核心、通航制造为牵引、服务保障为支撑的全产业链发展格局初步形成。
1.机场布局不够完善。全省通用机场总体数量仍然偏少,在31个省(区、市)中居第16位,与先进省份相比还存在较大差距。通用机场区域分布不均衡,未实现全部省辖市拥有通用机场或兼具通用航空服务功能的运输机场,全省通用航空基础设施尚未形成网络效应。
2.保障能力亟待提升。低空飞行服务保障体系尚未建立,缺少飞行服务站、固定运营基地、专业维修站等保障设施,通用机场功能结构相对单一,通用航空飞行所需的空管、油料、航行情报、气象服务等配套设施仍不完善。运输机场对通用航空的服务保障功能开发不足。
3.要素制约依然突出。满足通用航空使用需求的低空空域资源十分有限,通用航空飞行仍不便捷,未形成网络,低空空域管理改革亟需取得突破性进展。通用机场建设资金来源较为单一,部分规划机场投资主体不稳定,项目建设进展未达预期,省级统筹作用仍需加强。建设运营管理模式有待创新,通用航空业态发展不均衡,专业人才数量不足,可持续发展能力亟需提升。
从全省看,科学布局建设通用机场具有迫切的现实需求:一是紧抓构建新发展格局战略机遇的需要。通用航空是国家明确的“两新一重”重要领域之一,是未来一段时期投资消费的发力点。为牢牢把握扩大内需战略基点,积极扩大有效投资,加快消费扩容提质,需要发挥人口规模和市场潜力优势,不断提升通用航空服务能力和品质,加快发展低空旅游、航空运动、短途运输等新兴业态,更好满足人民群众需要。二是完善综合立体交通网络的需要。通用航空是现代综合交通运输体系的重要一环,为构建各种运输方式协调发展的现代综合交通运输体系,需要进一步发挥通用航空快捷高效、机动灵活的特点,加快通用机场布局建设,构建覆盖全省的通用航空基础设施网络。三是加快通用航空产业发展的需要。通用机场是发展通用航空产业的基础,为巩固飞行训练、农林作业、航空会展等业态优势,加快发展研发制造、保障维护、低空旅游等新业态,需要以通用机场为支撑拓展通用航空市场规模,构建通用航空全产业链。四是提升公共服务能力的需要。我省尚未建立完善的通用航空应急救援体系,为加强通用航空在应急救援、抢险救灾、医疗救护、警务执勤、反恐处突、城市管理等领域应用,需要加快重点地区通用航空基础设施建设,拓宽通用航空公共服务覆盖范围。
1.坚持需求导向。遵循通用航空发展客观规律,统筹公益性和市场化业务需求,加强通用机场项目前期论证、过程跟踪和后期评价,确保因地制宜、按需建设、适度超前,避免盲目性建设、同质化发展。
2.加强融合衔接。科学确定通用机场布局和功能定位,加强与相关规划衔接,推动通用机场与运输机场协调发展,通用机场之间错位发展,通用机场与通航产业协同发展,通用航空与现代物流、快递邮政、应急救援、文化旅游、体育运动等融合发展,推动我省交通区位优势向枢纽经济优势转变。
3.强化绿色发展。贯彻绿色集约发展理念,在机场选址建设运营过程中注重生态环境保护,合理控制建设规模,集约高效利用资源,减少碳排放。发挥科技创新驱动作用,推动通用机场、空管服务等智慧化发展。
4.确保规范安全。时刻牢记安全是民航业的生命线,加强通用机场全生命周期管理,合理避让核电、军事设施等关键基础设施,严格按照规定落实空域条件,加强净空环境保护,完善安全设施,遵守规章制度,坚持规范运行,切实提高风险防范化解能力。
到2035年,全省通用机场及兼具通用航空服务功能的运输机场总数达到55个左右,通用航空服务覆盖所有县级行政单元,形成“一主五副六群”通用机场体系、1小时省内低空飞行网络和15分钟航空应急救援网络,通用航空基础设施综合服务保障能力显著提升,有力支撑全省通用航空高质量发展。
1.“一主”。完善郑州上街通用机场服务配套设施,增强机场通用航空服务功能,建设成为综合性通用机场;建成投用登封、中牟通用机场,在具备条件的县(市、区)布局通用机场,将郑州打造成为全省通用机场网络主枢纽。
2.“五副”。利用洛阳、南阳、安阳、周口、信阳等5个既有或规划运输机场,增设通用航空服务配套设施,完善洛阳龙门(万安)、安阳殷都、安阳永和、周口西华等通用机场功能,新增一批通用机场布点,形成全省通用机场网络的重要节点。
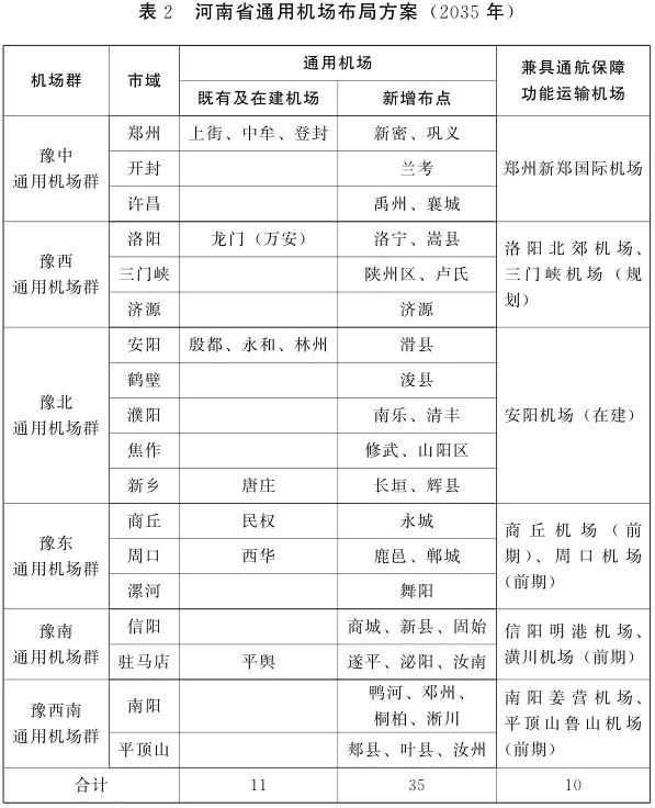
3.“六群”。
(1)豫中通用机场群。由郑州、开封、许昌3市的通用机场构成,规划新增5个通用机场布点,总数达到8个,服务郑州国家中心城市和郑州国际性综合交通枢纽建设,重点发展航空展会、城市应急救援、医疗救护、空中游览、公务飞行、航空制造等产业。
(2)豫西通用机场群。由洛阳、三门峡2市和济源示范区的通用机场构成,规划新增5个通用机场布点,总数达到6个,服务洛阳副中心城市建设、豫西转型创新发展和伏牛山生态环境保护,重点发展短途运输、飞行培训、航空护林、应急救援等产业。
(3)豫北通用机场群。由安阳、鹤壁、濮阳、焦作、新乡5市的通用机场构成,规划新增8个通用机场布点,总数达到12个,服务豫北跨区域协同发展,重点发展航空运动、航空物流、航空制造、农业植保、应急救援等产业。
(4)豫东通用机场群。由商丘、周口、漯河3市的通用机场构成,规划新增4个通用机场布点,总数达到6个,服务豫东承接产业转移,重点发展农林植保、飞行培训、空中巡查等产业。
(5)豫南通用机场群。由信阳、驻马店2市的通用机场构成,规划新增6个通用机场布点,总数达到7个,服务豫南生态经济示范区、大别山革命老区和淮河生态经济带发展,重点发展农林植保、空中游览、短途运输等产业。
(6)豫西南通用机场群。由南阳、平顶山2市的通用机场构成,规划新增7个通用机场布点,总数达到7个,服务南阳副中心城市建设和南水北调中线水源地、汉江生态经济带发展,重点发展空中巡查、空中游览、应急救援等产业。
结合当地发展需求,支持县(市、区)具备条件后适时开展通用机场建设前期研究工作。



